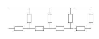
Imamo neskončno lestev enakih uporov z upornostjo
.
Kolikšna je nadomestna upornost vezja
?
Značilni prijem za tovrstne naloge je, da vezju z nadomestno upornostjo
dodamo eno vejo.
Velja
![]()
![]()
po ureditvi dobimo kvadratno enačbo za ![]()
![]()
![]()
Fizikalno smiselna je le pozitivna rešitev s približkom
.
je pravzaprav enak številu zlatega reza
.
Če pa po drugi strani pogledamo nekaj zaporednih približkov vezja, dobimo naslednje:
![]()
![]()
![]()
![]()
![]()
![]()
![]()
in tako naprej.
Zaporedne vrednosti
![]()
alternirajo okrog končne rešitve.
In kje so zajčki? Odgovor prepuščamo bravcu.



O, hvala, zelo lepo zgleda, posebej 1.del, kjer si ulomke pisal, kot se spodobi. Je pa grafika nekam motna. Bi morda poskusil TikZ? Rabiš Qtikz in nekaj priročnikov (začneš z minimal tikz, nadaljuješ s tikz manual 2.10…..
Ne pozabi pa pred instalacijo QTikZa namestiti LaTeXa…:-)
Ja, ampak kje so zajčki!?